Nouvelles:

Forum francophone de l'association Bureau Aegis, dédié au jeu de figurines Infinity. Site de ressources : http://www.bureau-aegis.org/

[N5] Independent_Bag8505: Théorie sur les fondements d'Infinity

Démarré par Wizzy, 05 Janvier 2026 à 15:49:37

« précédent - suivant »

Wizzy

Hello la Sphère,

Voici l'indexation d'un article de Independent_Bag8505 autour de sa théorie sur les fondements d'infinity.




Post: https://www.reddit.com/r/InfinityTheGame/comments/1q475jm/fundamental_frictions_in_infinity/
CitationFrictions fondamentales dans Infinity
Salut tout le monde ! J'ai commencé à écrire sur une partie de la théorie derrière Infinity le jeu, la conception de jeux, la théorie des jeux et d'autres concepts. Je me suis dit que j'allais le mettre ici au cas où ça aiderait quelqu'un à se lancer dans le jeu.
https://tunnelfission.substack.com/p/infinity-the-game


Je suis récemment retombé dans le jeu de guerre sur table Infinity de Corvus Belli. En approfondissant les règles, je suis constamment surpris par la profondeur du système et par le merveilleux défi d'essayer de bien y jouer. Pour ceux qui ne le savent pas, Infinity est un jeu de guerre cyberpunk utilisant des mécaniques de joueur Active V Réactive. Les deux joueurs jouent en permanence, essayant d'atteindre leurs propres objectifs tout en empêchant leur adversaire d'accomplir les leurs. Il y a beaucoup à analyser concernant Infinity, donc je laisserai les règles spécifiques pour les posts suivants.

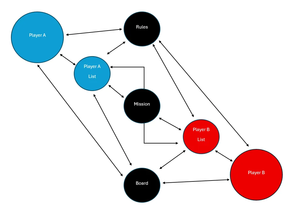
En fin de compte, l'Infinity, comme tous les jeux, n'est qu'une série de choix faits pour obtenir une sorte de victoire ou éviter une sorte de Perdre. Je maintiens que les choix faits entre les parties sont stratégiques tandis que les choix faits pendant la partie sont tactiques. Les choix stratégiques dans les wargames sont sans contexte. Ces choix sont faits de manière abstraite sur les actions de vos adversaires, ce qui peut être fait pour contrer ces actions, et ce que vous devez apporter au jeu pour réussir. Les décisions tactiques sont prises en tenant compte du contexte, du moment où vous pouvez voir le plateau, l'état du jeu avec toutes les informations publiques et cachées, ainsi que l'emplacement précis des différents profils. Souvent, les parties se gagnent ou se perdent lors de la construction de listes, en apportant des outils qui ne remplissent pas la mission ou qui sont contrés par votre adversaire, ou pendant la phase de déploiement, en ne jouant pas le plateau.

Chaque partie sélectionne une mission, généralement issue du pack actuel du Système de Tournoi Infini (ITS), qui fournit les objectifs ou les conditions Victoire/Défaite. Les parties se jouent sur 3 manches, les joueurs alternant entre Actif et Réactif. En général, le jeu favorise le joueur actif avec plus de dés et la possibilité de choisir les engagements.

Je suggère qu'il y a trois aspects fondamentaux de friction pour chaque jeu Infinity. La compréhension des règles par le joueur, la capacité de sa liste à jouer la mission et à contrer la liste de ses adversaires, ainsi que la possibilité pour le joueur de jouer le plateau avec la liste qu'il a apportée. Les choix de chaque joueur sont influencés par le plateau, les règles, les outils qu'il a apportés à cette mission en particulier et la façon dont ces outils interagissent avec ceux de l'adversaire.



Pour jouer dans les règles, il faut les comprendre. Le livre de règles d'Infinity compte près de 200 pages de règles spécifiques, de formulations et d'exemples d'interactions. La difficulté augmente brusquement de l'introduction à l'exécution. Bien sûr, la compréhension de la règle par les deux joueurs influence leur manière d'accomplir la mission. Pour ajouter à cela, la connaissance des règles par un joueur influence aussi les choix qu'il fait lors de la création de listes.

La sélection de profil lors de la création de la liste est essentielle pour disposer des outils nécessaires pour jouer les règles, la mission, le plateau et contrer les jeux de vos adversaires. Les joueurs peuvent être désavantagés en choisissant des profils facilement contrecarrés par les modèles de la liste de vos adversaires. Par exemple, une liste qui s'appuie sur des grenades fumigènes pour bloquer les voies de tir rencontrera des problèmes si l'adversaire possède une visière à spectre multiple, permettant de réagir via les zones de fumée. La création de listes est une source de discussions constantes et comporte un aspect artistique. D'après mon expérience, j'ai tendance à jouer des modèles qui ne sont peut-être pas les meilleurs choix pour la mission ou la faction de mon adversaire, mais j'ai assez d'expérience avec ces profils pour bien les utiliser sur n'importe quel plateau pour n'importe quelle mission.

Enfin, la capacité d'un joueur à exploiter les outils qu'il a apportés pour jouer sur le plateau influence les choix qu'il fera. Si le plateau est ouvert et offre des lignes de vue larges, alors les profils avec des armes à longue portée et une compétence balistique plus élevée seront privilégiés. À l'inverse, un plateau dense permettant aux tirailleurs ou aux bandes de guerre de s'approcher de près sans ordres réactifs automatiques à longue portée va limiter l'efficacité de ces pièces à longue portée.

J'espère que cette discussion sur les frictions fondamentales aidera les joueurs à comprendre la nature interconnectée de leurs choix de listes, de la mission et du plateau !

···− ·· ···− ·  ·−·· ·−  ··· ··− ·−−· ·−· · −− ·− − ·· ·  −− ·−− −−− ··− ·− ···· ·− ···· ·− ···· ·− ···· ·−